DIESES DOKUMENT IST WICHTIG UND ERFORDERT IHRE SOFORTIGE AUFMERKSAMKEIT
Die Verteilung dieses Dokuments kann in bestimmten Rechtsordnungen rechtlichen Beschränkungen unterliegen. Personen, die in den Besitz dieses Dokuments gelangen, sind verpflichtet, sich über solche Beschränkungen zu informieren und diese zu beachten. Dieses Dokument ist nicht zur allgemeinen Verbreitung, direkt oder indirekt, ganz oder teilweise, in den oder in die Vereinigten Staaten von Amerika bestimmt. Es stellt weder ein Angebot noch eine Aufforderung zur Abgabe eines Angebots zum Kauf oder der Zeichnung von Wertpapieren in den Vereinigten Staaten oder einer anderen Rechtsordnung dar.
METALCORP Group S.A.
Luxemburg, Großherzogtum Luxemburg
EINLADUNG ZUR ZWEITEN GLÄUBIGERVERSAMMLUNG
an die Inhaber der
EUR 300.000.000,00 8,5 % Inhaberschuldverschreibungen 2021/2026
der METALCORP Group S.A.
(ISIN: DE000A3KRAP3 / WKN: A3KRAP)
Die METALCORP Group S.A. mit Sitz in 26, Boulevard Royal, L-2449 Luxemburg, Großherzogtum Luxemburg, eingetragen im Luxemburger Handels- und Gesellschaftsregister (Registre de Commerce et des Sociétés – RCS), unter der Nummer B-229218 (nachfolgend auch „METALCORP“ oder die „Emittentin“) und der Notar Dr. Dirk Otto mit Amtssitz in Frankfurt am Main als Abstimmungsleiter („Abstimmungsleiter“) laden hiermit die Inhaber (jeweils ein „2026 Anleihegläubiger“ und zusammen die „2026 Anleihegläubiger“) der
EUR 300.000.000,00 8,5% Inhaberschuldverschreibungen
der METALCORP Group S.A.
fällig am 28. Juni 2026
(ISIN: DE000A3KRAP3 / WKN: A3KRAP)
eingeteilt in 300.000 auf den Inhaber lautende Teilschuldverschreibungen im Nennwert von jeweils EUR 1.000,00 (jeweils eine „Schuldverschreibung 2026“ und zusammen „Schuldverschreibungen 2026“), zu einer zweiten Gläubigerversammlung am
18. Dezember 2023, um 11:00 Uhr (MEZ)
in den Räumlichkeiten der Sozietät
Norton Rose Fulbright LLP
Taunustor 1 (TaunusTurm) , 60310 Frankfurt am Main, Bundesrepublik Deutschland
ein.
Der Einlass findet ab 10:00 Uhr (MEZ) statt.
Über die nachfolgenden Beschlussvorschläge für die zweite Gläubigerversammlung erfolgte bereits eine sog. Abstimmung ohne Versammlung innerhalb des Zeitraums beginnend am 23. November 2023 um 0:00 Uhr und endend am 26. November 2023 um 24:00 Uhr („Abstimmung ohne Versammlung“) gegenüber dem Notar Dr. Dirk Otto mit Amtssitz in Frankfurt am Main als Abstimmungsleiter, bei der das notwendige Quorum für eine Beschlussfähigkeit (mindestens die Hälfte der ausstehenden Schuldverschreibungen) nicht erreicht wurde. Dementsprechend stellte der Abstimmungsleiter die fehlende Beschlussfähigkeit fest. Die Aufforderung zur Stimmabgabe in der Abstimmung ohne Versammlung ist am 8. November 2023 im Bundesanzeiger und auf der Webseite der Emittentin (www.metalcorpgroup.com) öffentlich bekannt gemacht worden.
Aufgrund der Beschlussunfähigkeit im Rahmen der Abstimmung ohne Versammlung kann gemäß § 18 Abs. 4 Satz 2 Schuldverschreibungsgesetz („SchVG“) vom Abstimmungsleiter eine Gläubigerversammlung einberufen werden, die als zweite Versammlung im Sinne des § 15 Abs. 3 Satz 3 SchVG gilt. Vor diesem Hintergrund wird zum Zweck der erneuten Beschlussfassung der Anleihegläubiger diese zweite Gläubigerversammlung hiermit einberufen.
Der nachfolgende Abschnitt 1 „Hintergrund und Gründe für die zweite Gläubigerversammlung“ entspricht, abgesehen von vereinzelten Aktualisierungen, der am 8. November 2023 im Bundesanzeiger und auf der Webseite der Emittentin öffentlich bekannt gemachten Aufforderung zur Stimmabgabe im Rahmen der Abstimmung ohne Versammlung. Die in Abschnitt 2 „Beschlussgegenstände der zweiten Gläubigerversammlung und Beschlussvorschläge der Emittentin“ dargestellte Tagesordnung für die zweite Gläubigerversammlung und die Beschlussvorschläge der Emittentin entsprechen der im Bundesanzeiger veröffentlichten Tagesordnung der Abstimmung ohne Versammlung und den damaligen Beschlussvorschlägen.
Auch Anleihegläubiger, die bereits an der Abstimmung ohne Versammlung vom 23. November 2023 bis einschließlich zum 26. November 2023 teilgenommen haben, müssen – um ihre Stimmrechte aus den Schuldverschreibungen 2026 in der zweiten Gläubigerversammlung ausüben zu können – einen (neuen) besonderen Nachweis mit einem (neuen) Sperrvermerk einreichen, sich zur zweiten Gläubigerversammlung anmelden sowie an der zweiten Gläubigerversammlung persönlich teilnehmen oder sich in dieser vertreten lassen und nochmals abstimmen. Formulare und Anleitungen hierzu sind unter auf der Webseite der Emittentin (www.metalcorpgroup.com) unter der Rubrik „Investor Area / Gläubigerabstimmung Anleihe 2021/2026“ erhältlich.
Wichtige Hinweise zu dieser Einladung
Inhaber der EUR 300.000.000 8,5 % Inhaberschuldverschreibungen 2021/2026 („ Schuldverschreibungen 2026 “) der METALCORP Group S.A. (die „ Emittentin “ oder die „ Gesellschaft “) mit Sitz innerhalb oder außerhalb der Bundesrepublik Deutschland („ Deutschland “) oder des Großherzogtums Luxemburg („ Luxemburg “) sollten die nachstehenden Hinweise zur Kenntnis nehmen.
Die Veröffentlichung dieser Einberufung zur zweiten Gläubigerversammlung (die „ Einladung “) stellt weder ein öffentliches Angebot zum Verkauf noch ein Angebot oder eine Aufforderung zum Erwerb, zum Kauf oder zur Zeichnung von Aktien, Schuldverschreibungen oder anderen Wertpapieren dar. Ein solches Angebot wird erst später und ausschließlich mittels und auf der Grundlage eines bzw. mehrerer zu billigender und zu veröffentlichender Dokumente erfolgen, sofern und sobald die in dieser Einladung zur 2. Gläubigerversammlung vorgeschlagenen Beschlüsse gefasst und vollzogen wurden. Nur die gebilligten und veröffentlichten Unterlagen enthalten die nach den anwendbaren gesetzlichen Vorschriften erforderlichen Informationen für Anleger. Die folgenden Hintergrundinformationen (siehe Ziffer 1 dieser Einladung) wurden von der Emittentin erstellt, um die Hintergründe der in der zweiten Gläubigerversammlung („ 2026 Gläubigerversammlung “) zu fassenden Beschlüsse und die konkreten Entscheidungsvorschläge für die Inhaber der Schuldverschreibungen 2026 („ 2026 Anleihegläubiger “) zu erläutern. Die entsprechenden Erläuterungen sind keinesfalls als endgültige Grundlage für das Abstimmungsverhalten der 2026 Anleihegläubiger zu verstehen. Die Emittentin übernimmt keine Gewähr dafür, dass die Vorbemerkungen zu dieser Einladung alle Informationen enthalten, die für die Beschlussfassung der 2026 Anleihegläubiger im Rahmen der 2026 Gläubigerversammlung erforderlich oder geeignet sind. Die 2026 Anleihegläubiger sollten über die Beschlüsse in der 2026 Gläubigerversammlung nicht allein auf der Grundlage dieser Einladung abstimmen, sondern nach Rücksprache mit ihren eigenen Rechtsanwälten, Steuer- und Finanzberatern und unter Berücksichtigung aller über die Emittentin verfügbaren Informationen.
Vereinigtes Königreich
Die Übermittlung der Einladung durch die Emittentin und anderer Dokumente oder Materialien im Zusammenhang mit der Restrukturierung der Schuldverschreibungen 2026 erfolgt nicht durch eine autorisierte Person (authorized person) im Sinne von Section 21 des Financial Services and Markets Act 2000 („ FSMA “) und diese Dokumente und/oder Materialien wurden auch nicht von dieser genehmigt. Dementsprechend werden solche Dokumente und/oder Materialien im Vereinigten Königreich nicht an die allgemeine Öffentlichkeit verteilt und dürfen nicht an diese weitergegeben werden. Die Übermittlung dieser Dokumente und/oder Materialien ist von den Beschränkungen der Finanzwerbung gemäß Section 21 FSMA nicht erfasst, da sie nur an folgende Personen gerichtet ist und nur an diese übermittelt werden darf: (i) Personen, die bereits Mitglieder oder Gläubiger der Emittentin sind, oder andere Personen im Sinne von Art. 43 FSMA (Financial Promotion) Order 2005 und (ii) an alle anderen Personen, an die solche Dokumente und/oder Materialien rechtmäßig übermittelt werden dürfen.
Vereinigte Staaten von Amerika
Wertpapiere dürfen in den Vereinigten Staaten von Amerika weder angeboten noch verkauft werden, es sei denn, sie sind nach dem United States Securities Act von 1933 in seiner jeweils gültigen Fassung (der „ Securities Act “) registriert oder sie werden in einer Transaktion angeboten oder verkauft, die von einer solchen Registrierung befreit ist oder ihr nicht unterliegt. Die Wertpapiere der Gesellschaft sind und werden nicht nach dem Securities Act registriert. Die nachfolgende Einladung ist nicht zur allgemeinen Verbreitung, direkt oder indirekt, ganz oder teilweise, in den oder in die Vereinigten Staaten von Amerika bestimmt. Sie richtet sich nicht an Personen (a) in den Vereinigten Staaten von Amerika, es sei denn, es handelt sich um qualifizierte institutionelle Käufer (qualified institutional buyers) gemäß der Definition in Rule 144A des Securities Act oder um akkreditierte Anleger (accredited investors) gemäß der Definition in Rule 501(a)(1), (2), (3), (7), (8) oder (9) von Regulation D des Securities Act, oder (b) außerhalb der Vereinigten Staaten von Amerika, die keine U.S. Personen (U.S. persons) gemäß der Definition in Regulation S des Securities Act sind und welche Wertpapiere im Rahmen einer Offshore-Transaktion (offshore transaction) gemäß Rule D der Regulation S des Securities Act erwerben. Weder die United States Securities and Exchange Commission (SEC) noch eine Wertpapieraufsichtsbehörde eines US-Bundesstaates hat im Zusammenhang mit der zweiten Gläubigerversammlung irgendwelche Wertpapiere genehmigt oder abgelehnt oder festgestellt, ob dieses Dokument richtig oder vollständig ist.
| 1. |
Hintergrund und Gründe für die zweite Gläubigerversammlung |
Der Abschnitt „Hintergrund und Gründe für die zweite Gläubigerversammlung“ ist von der Emittentin freiwillig erstellt worden, um den 2026 Anleihegläubigern die Hintergründe für die Beschlussgegenstände und die konkreten Beschlussvorschläge zu erläutern. Die betreffenden Ausführungen sind keinesfalls als abschließende Entscheidungsgrundlage für die Beschlüsse der 2026 Anleihegläubiger zu verstehen. Darüber hinaus übernimmt die Emittentin keine Gewähr dafür, dass der Abschnitt „Hintergrund und Gründe für die zweite Gläubigerversammlung“ alle Informationen enthält, die für die Beschlussfassung notwendig oder angemessen sind, und weder die Emittentin noch ihre gesetzlichen Vertreter, Mitarbeiter oder Berater und Bevollmächtigte oder deren jeweilige gesetzliche Vertreter, Mitarbeiter und Berater, noch irgendeine andere Person garantieren die Richtigkeit und Vollständigkeit der in diesem Abschnitt enthaltenen Informationen und übernehmen keine Haftung für die darin enthaltenen Informationen, insbesondere nicht für Schäden, die durch Anlageentscheidungen entstehen, die auf der Grundlage der im Abschnitt „Hintergrund und Gründe für die zweite Gläubigerversammlung“ enthaltenen Informationen getroffen wurden. Dementsprechend ersetzt diese Einladung für die zweite Gläubigerversammlung nicht eine eigenständige Prüfung und Bewertung der Beschlussgegenstände sowie eine weitere Prüfung der rechtlichen, wirtschaftlichen, finanziellen und sonstigen Verhältnisse der Emittentin durch jeden einzelnen 2026 Anleihegläubiger. 2026 Anleihegläubiger sollten ihre Entscheidung über die Beschlussgegenstände der zweiten Gläubigerversammlung nicht allein auf der Grundlage dieser Einladung, sondern unter Heranziehung aller verfügbaren Informationen über die Emittentin nach Konsultation mit ihren eigenen Rechtsanwälten, Steuer- und/oder Finanzberatern treffen.
Diese Einladung zur zweiten Gläubigerversammlung wurde am 30. November 2023 im Bundesanzeiger und auf der Internetseite der Emittentin unter www.metalcorpgroup.com unter der Rubrik “Investor Area / Gläubigerabstimmung Anleihe 2021/2026“ veröffentlicht. Die hierin enthaltenen Informationen sind aktuell, sofern nicht anders angegeben. Die hierin enthaltenen Informationen können jedoch nach dem Datum der Veröffentlichung dieser Einladung unrichtig werden. Weder die Emittentin noch ihre gesetzlichen Vertreter, Mitarbeiter oder Berater und Bevollmächtigte oder deren jeweilige gesetzliche Vertreter, Mitarbeiter und Berater übernehmen im Zusammenhang mit dieser Einladung eine Verpflichtung zur Aktualisierung der Informationen in dieser Einladung oder zur Information über Umstände nach dem Datum dieser Einladung.
Der Abschnitt „Hintergrund und Gründe für die zweite Gläubigerversammlung“ enthält bestimmte in die Zukunft gerichtete Aussagen. Zukunftsgerichtete Aussagen sind alle Aussagen, die sich nicht auf historische Tatsachen oder Ereignisse beziehen. Dies gilt insbesondere für Angaben über die Absichten, Pläne oder gegenwärtigen Erwartungen der Emittentin in Bezug auf ihre zukünftige Finanz- und Ertragslage, Liquidität, Aussichten, Wachstum, Strategie und Profitabilität sowie die wirtschaftlichen Rahmenbedingungen, denen die Emittentin ausgesetzt ist. Die in die Zukunft gerichteten Aussagen beruhen auf gegenwärtigen, nach bestem Wissen vorgenommenen Einschätzungen und Annahmen der Emittentin. Solche in die Zukunft gerichteten Aussagen unterliegen jedoch Risiken und Ungewissheiten, da sie sich auf zukünftige Ereignisse beziehen und auf Annahmen basieren, die gegebenenfalls in der Zukunft nicht eintreten werden.
Vorstehendes gilt in gleicher Weise, falls es bis zum Ablauf der zweiten Gläubigerversammlung zu Änderungen der Beschlussvorschläge kommen sollte.
|
|||||||||||||||||||||||||||||||||||||||||||||||||||||||||||||||||||||||||||||||||||||||||||||||||||||||||||||||
![]()
|
|||||||||||||||||||||||||||||||||||||||||||||||||||||||||||||||||||||||||||||||||||||||||||||||||||||||||||||||
|
|||||||||||||||||||||||||||||||||||||||||||||||||||||||||||||||||||||||||||||||||||||||||||||||||||||||||||||||
![]()
|
|||||||||||||||||||||||||||||||||||||||||||||||||||||||||||||||||||||||||||||||||||||||||||||||||||||||||||||||
|
|||||||||||||||||||||||||||||||||||||||||||||||||||||||||||||||||||||||||||||||||||||||||||||||||||||||||||||||
| 2. |
Gegenstände der zweiten Gläubigerversammlung und Beschlussvorschläge der Emittentin
|
||||||||||||||||||||||||||||||||||||||||||||||||||||||||||||||||||||||||||||||||||||||||||||||
| 3. |
Rechtsgrundlage für die zweite Gläubigerversammlung, Beschlussfähigkeit und Mehrheitserfordernis
|
||||||||||||||||||||||||||||||||||||||||||||||||||||||||||||||||||||||||||||||||||||||||||||||
| 4. |
Rechtsfolgen des etwaigen Zustandekommens der Beschlüsse Wenn die Anleihegläubiger wirksam über die Beschlussgegenstände gemäß Ziffer 2 beschließen, werden die Beschlüsse sofort wirksam:
Die gesetzliche Anfechtungsfrist beträgt einen Monat und beginnt mit der öffentlichen Bekanntmachung der Beschlüsse (§ 20 Abs. 3 Satz. 1 SchVG). |
||||||||||||||||||||||||||||||||||||||||||||||||||||||||||||||||||||||||||||||||||||||||||||||
| 5. |
Teilnahme an der zweiten Gläubigerversammlung und Stimmberechtigung
|
||||||||||||||||||||||||||||||||||||||||||||||||||||||||||||||||||||||||||||||||||||||||||||||
| 6. |
Vertretung durch Bevollmächtigte
|
||||||||||||||||||||||||||||||||||||||||||||||||||||||||||||||||||||||||||||||||||||||||||||||
| 7. |
Gegenanträge und Ergänzungsverlangen
|
||||||||||||||||||||||||||||||||||||||||||||||||||||||||||||||||||||||||||||||||||||||||||||||
| 8. |
Informationen über ausstehende Schuldverschreibungen 2026 Das derzeit ausstehende Volumen der Schuldverschreibungen 2026 beträgt EUR 300.000.000,00, eingeteilt in 300.000 Teilschuldverschreibungen mit einem Nennwert von jeweils EUR 1.000,00. Sollte sich im Zeitraum zwischen der Veröffentlichung dieser Bekanntmachung und dem Beginn der Gläubigerversammlung eine Verringerung des Volumens der Schuldverschreibungen ergeben, ist der niedrigere Betrag maßgeblich. Die Emittentin oder ein mit ihr verbundenes Unternehmen halten derzeit 5.097.000 Schuldverschreibungen 2026 im Gesamtnennbetrag von EUR 5.097.000. Darüber hinaus werden derzeit keine Schuldverschreibungen 2026 für Rechnung der Emittentin oder mit ihr verbundener Unternehmen gehalten. |
||||||||||||||||||||||||||||||||||||||||||||||||||||||||||||||||||||||||||||||||||||||||||||||
| 9. |
Weitere Informationen Die Gläubiger der Schuldverschreibungen 2026 erhalten weitere Informationen zu dem Fortgang des Verfahrens auf der Internetseite der Emittentin unter www.metalcorpgroup.com unter der Rubrik „Investor Area / Gläubigerabstimmung Anleihe 2021/2026“. |
||||||||||||||||||||||||||||||||||||||||||||||||||||||||||||||||||||||||||||||||||||||||||||||
| 10. |
Unterlagen Vom Tag der der Veröffentlichung der Einberufung dieser zweiten Gläubigerversammlung an bis zum Ende der Gläubigerversammlung stehen den Anleihegläubigern der Schuldverschreibungen 2026 folgende Unterlagen auf der Internetseite der Emittentin unter www.metalcorpgroup.com unter der Rubrik „Investor Area / Gläubigerabstimmung Anleihe 2021/2026“ zur Verfügung:
Auf Anfrage eines Gläubigers der Schuldverschreibungen 2026 werden diesem unverzüglich und kostenlos Kopien der vorgenannten Dokumente übersandt. Das Verlangen ist per Post, Fax oder E-Mail zu richten an:
|
ANLAGE 1
Term Sheet
Bei den in diesem Term Sheet dargelegten Bedingungen handelt es sich um eine Zusammenfassung, die naturgemäß nicht alle Bedingungen enthält, die in den endgültigen Verträgen enthalten sein werden. Dieses Term Sheet ist nur indikativ und ist nicht rechtsverbindlich und sollte nicht als Angebot oder Verpflichtung zur Bereitstellung einer Finanzierung oder zum Abschluss einer Transaktion angesehen werden.
| Wichtige Parteien | |
| Gesellschaft | Metalcorp Group S.A. |
|
2023-Inhaber |
Inhaber der von der Gesellschaft ausgegebenen und 2023 fälligen Schuldverschreibungen in Höhe von ursprünglich bis zu EUR 140.000.000 (EUR 69.885.000 derzeit ausstehend) („2023 Schuldverschreibungen“). |
|
„Teilnehmende 2023-Inhaber“ bedeutet 2023-Inhaber, die sich für die Bereitstellung neuer Gelder entscheiden, und „Nicht teilnehmende 2023-Inhaber“ bedeutet 2023-Inhaber, die sich nicht für die Bereitstellung neuer Gelder entscheiden. |
|
|
2023 Gemeinsamer Vertreter |
Der gemeinsame Vertreter aller 2023-Inhaber, die DMR Rechtsanwälte Moser Degenhart Ressmann PartG mbB („DMR„). |
|
2026 Gemeinsamer Vertreter |
Der gemeinsame Vertreter aller 2026-Inhaber nach seiner Ernennung wird voraussichtlich Caledonian Management Consultants Ltd, vertretend durch Dr Carlos E. Mack („CMC“) sein. |
|
2026-Inhaber |
Inhaber der von der Gesellschaft ausgegebenen und 2026 fälligen EUR 300.000.000 Schuldverschreibungen („2026 Schuldverschreibungen“). |
|
„Teilnehmende 2026-Inhaber“ bedeutet 2026-Inhaber, die sich für die Bereitstellung neuer Gelder entscheiden, und „Nicht teilnehmende 2026-Inhaber“ bedeutet 2026-Inhaber, die sich nicht für die Bereitstellung neuer Gelder entscheiden. |
|
| Backstop-Anbieter | Bestimmte Teilnehmende 2023-Inhaber und Teilnehmende 2026-Inhaber verpflichten sich, EUR 10.000.000 (nach Abzug eines Disagio) an neuem Kapital bereitzustellen, soweit nicht von anderen Teilnehmenden 2023-Inhabern bzw. Teilnehmenden 2026-Inhabern bereitgestellt. |
| Bestehende Schuldverschreibungen | Jede der 2023 Schuldverschreibung und der 2026 Schuldverschreibung. |
| Cycorp | Cycorp First Investment Ltd. als Garantin in Bezug auf Lunala Investments S.A. dem derzeitigen unmittelbaren 100% Anteilseigner der Gesellschaft. |
| Neue HoldCo | Eine neu gegründete luxemburgische Gesellschaft mit beschränkter Haftung (Société à responsabilité limitée) und 100%ige Tochtergesellschaft der Gesellschaft. |
| Die Neue HoldCo wird als Emittentin von zwei Serien von Umtausch-Schuldverschreibungen (Anleihe II-Schuldverschreibungen und Anleihe III-Schuldverschreibungen) fungieren. | |
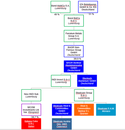
| Bond HoldCo | Eine neu gegründete Luxemburger Aktiengesellschaft (société anonyme), die 49 % der Anteile an der Bond BidCo (und damit indirekt an MidCo 1) halten wird. |
| Bond BidCo | Eine neu gegründete Luxemburger Société à responsabilité limitée, die zu 49 % von der Bond HoldCo und zu 51 % von der ManagementCo gehalten wird. |
| ManagementCo | IZA Beteiligungs GmbH & Co. KG |
| Ferralum | Ferralum Metals Group S.A., derzeit zu 100 % im Besitz von ManagementCo. |
| Nach der Durchführung der Transaktion wird Ferralum zu 100 % im Besitz von Bond BidCo sein. | |
| Ferralum-Gruppe | Ferralum zusammen mit ihren Tochtergesellschaften. |
| MCOM | MCOM Investments Ltd. |
| MCOM ist Mitglied von MidCo 1, hält einen Anteil von 38,7 % an Italiana Coke und wird der Emittent der New Money Schuldverschreibung sein. | |
| Neue INDI Sub | Eine neu gegründete luxemburgische Société à responsabilité limitée, die eine hundertprozentige Tochtergesellschaft der INDI Invest S.à r.l. und der neue alleinige Gesellschafter der MCOM sein wird. |
| MidCo 1 | BAGR Non-Ferrous Group GmbH zusammen mit ihren Tochtergesellschaften, zu denen BAGR, Stockach, Steelcom und MCOM gehören. |
| MidCo 2 | Tennant Metals Group S.à r.l. zusammen mit ihren Tochtergesellschaften, die 5%ige Minderheitsbeteiligung an SBG Bauxite and Alumina S.A. und C.S. Tetrano Ltd. zusammen mit ihrer Tochtergesellschaft Taressa Mining Logistics S.à r.l. |
| MidCo 3 | Alle Tochtergesellschaften der Gesellschaft, die nicht Teil von MidCo 2 sind. |
| Vollzugsbedingungen | ||
| Vollzugsbedingungen ( Conditions Precedent ) | a) | Erforderliche Mehrheit der 2023-Inhaber bzw. 2026-Inhaber (75 % des Werts der anwesenden Stimmen in jeder Serie), die der Transaktion zugestimmt haben; |
|
b) |
Abgabe des endgültigen von FTI Andersch erstellten IDW S6-Restrukturierungsgutachtens (das „IDW S6-Restrukturierungsgutachten“), das bescheinigt, dass die Ferralum-Gruppe durch die Transaktion nachhaltig saniert werden kann; |
|
| c) | Aushändigung eines Memorandums zur Steuerstrukturierung; | |
| d) | Abtretung der Stockach-Grundschuld (wie unten definiert) und der Anteilsverpfändung bezüglich der Neue INDI Sub-Anteile zugunsten des Security Agent als Sicherheiten; und | |
| e) | Fortwährende Bestellung des aktuellen Finanzdirektors. | |
| Auf die aufschiebenden Bedingungen c) bis e) kann der 2026 Gemeinsame Vertreter zusammen mit dem 2023 Gemeinsamen Vertreter nach Rücksprache mit den Backstop-Providern verzichten. | ||
| Anleihebedingungen der New Money Schuldverschreibungen | |||||||||||||||||||||||||||||
| Emittentin | MCOM Investments Limited, Vereinigtes Königreich („MCOM“) | ||||||||||||||||||||||||||||
| Garanten | Neue INDI Sub (eine neu nach Luxemburger Recht zu gründende Gesellschaft mit beschränkter Haftung (société á responsabilité limitée) die 100%ige Tochtergesellschaft der INDI Invest S.à r.l. und alleiniger Gesellschafter die MCOM sein wird); | ||||||||||||||||||||||||||||
| Ferralum | |||||||||||||||||||||||||||||
| Gruppe | Ferralum und ihre Tochtergesellschaften (zum jeweiligen Zeitpunkt), ohne Italiana Coke | ||||||||||||||||||||||||||||
| Treuhänder | [●] | ||||||||||||||||||||||||||||
| Zahlstelle | [●] | ||||||||||||||||||||||||||||
| Security Agent | [●] | ||||||||||||||||||||||||||||
| Status | Erstrangig besichert | ||||||||||||||||||||||||||||
| Nennbetrag | EUR 12.500.000 | ||||||||||||||||||||||||||||
|
Aufstockungen |
Die Emittentin ist berechtigt, weitere Schuldverschreibungen mit den gleichen Bedingungen und die eine einzige Serie mit den New Money Schuldverschreibungen bilden, bis zu einem Gesamtnennbetrag von EUR 3,75 Mio. (EUR 3,0 Mio. nach Abzug des OID) zu begeben, wenn und soweit dies zur Aufrechterhaltung des im IDW S6-Restrukturierungsgutachten prognostizierten Liquiditätsprofils erforderlich ist („Erlaubte Aufstockung“) |
||||||||||||||||||||||||||||
| OID | Die New Money Schuldverschreibungen unterliegen einem Emissionsabschlag von 20 %, so dass die Emittentin Erlöse in Höhe von 80 % des Nennbetrags der New Money Schuldverschreibung erhält. | ||||||||||||||||||||||||||||
| Stückelung | EUR [1,00] | ||||||||||||||||||||||||||||
| Fälligkeit | 30. September 2026. | ||||||||||||||||||||||||||||
| Kupon | 10,0% p.a. bar, plus 10,0 % p.a. kapitalisierte Zinsen (PIK). | ||||||||||||||||||||||||||||
| Verzugszinsen 2,0 % p.a. über dem Satz, der sonst zu zahlen gewesen wäre. | |||||||||||||||||||||||||||||
| Die Zinsen sind vierteljährlich nachträglich am 30. März, 30. Juni, 30. September und 30. Dezember eines jeden Jahres zu zahlen, beginnend mit dem ersten Quartalsende nach dem Datum des Inkrafttretens der Transaktion. | |||||||||||||||||||||||||||||
|
Sicherheiten |
Zunächst sind die folgenden Sicherheiten zu stellen (soweit nicht anders angegeben, jeweils im ersten Rang) (die „New Money Sicherheiten“): |
||||||||||||||||||||||||||||
|
• |
Zweitrangige Grundschuld an dem Betriebsgrundstück in Stockach („Stockach Grundschuld“)1 ; |
||||||||||||||||||||||||||||
| • | 100% der Anteile an Ferralum, BAGR Non-Ferrous Group GmbH, Steelcom Group S.à r.l.2 und Neue INDI Sub; | ||||||||||||||||||||||||||||
| • | Bankkonten von Ferralum, BAGR Non-Ferrous Group GmbH und Neue INDI Sub; | ||||||||||||||||||||||||||||
| • | (bestehende und künftige) Forderungen im Rahmen der Ferralum On-Loan Facility; | ||||||||||||||||||||||||||||
| • | (bestehende und künftige) Forderungen aus strukturellen konzerninternen Darlehen innerhalb der Ferralum-Gruppe; | ||||||||||||||||||||||||||||
| • | (bestehende und künftige) Forderungen jedes Mitglieds der Ferralum-Gruppe gegenüber Monaco Resources S.A.M. und ihren Tochtergesellschaften; | ||||||||||||||||||||||||||||
| • | (bestehende und zukünftige) Forderungen von Ferralum, BAGR Non-Ferrous Group GmbH3 und Neue INDI Sub; und | ||||||||||||||||||||||||||||
| • | (bestehende und künftige) Forderungen aus Darlehen gegenüber Mitgliedern der MCG-Gruppe (mit Ausnahme bestimmter zu aktivierender historischer MCG-Forderungen). | ||||||||||||||||||||||||||||
|
Die Verpflichteten werden sich nach besten Kräften darum bemühen, dass die Gruppenmitglieder und die Minderheitsgesellschafter innerhalb von 90 Tagen, nachdem weitere Sicherheiten oder Garantien gemäß den Sicherheitengrundsätzen verfügbar geworden sind, zusätzliche Sicherheiten und Garantien gewähren (die „Zusätzlichen New Money Sicherheiten“). Insbesondere werden die Verpflichteten die 10,1%ige Minderheitsbeteiligung an der BAGR Aluminiumwerke GmbH und die Anteile an der INDI Invest S.à r.l. als Sicherheiten stellen, sobald diese nicht mehr einer anwendbaren negativen Verpfändungszusage unterliegen. |
|||||||||||||||||||||||||||||
| Es gelten „Sicherheitengrundsätze“, die Folgendes umfassen: | |||||||||||||||||||||||||||||
| Es werden keine zusätzlichen Sicherheiten oder Garantien verlangt, wenn solche Garantien und Sicherheiten: | |||||||||||||||||||||||||||||
| • | gegen ein zwingendes gesetzliches Verbot verstoßen, das für das betreffende Mitglied der Gruppe gilt, vorausgesetzt, dass jeder Verpflichtete dafür sorgt, dass jedes Mitglied der Gruppe sich nach besten Kräften bemüht, dieses gesetzliche Verbot zu überwinden; | ||||||||||||||||||||||||||||
| • | zu einem wesentlichen Risiko der persönlichen oder strafrechtlichen Haftung der Geschäftsführer eines Verpflichteten oder eines Gruppenmitglieds führen, vorausgesetzt, dass jeder Verpflichtete dafür sorgt, dass jedes Gruppenmitglied sich nach besten Kräften bemüht, ein solches Risiko zu überwinden oder zu mindern, unter anderem durch die Verwendung üblicher “Limitation Language“; | ||||||||||||||||||||||||||||
| • | zu einer Beendigung oder Verringerung bestehender Finanzierungsvereinbarungen oder einer Verringerung des bestehenden Kreditversicherungsschutzes für ein Gruppenmitglied führen, was in jedem Fall durch eine schriftliche Rückmeldung der Anbieter solcher Vereinbarungen (sofern in schriftlicher Form erhältlich) belegt wird; oder | ||||||||||||||||||||||||||||
| • | zu einer direkt zurechenbaren (durch schriftliche Rückmeldung der relevanten Parteien belegten) Verschlechterung des Kreditratings, einer Erhöhung der Finanzierungskosten oder anderer Bedingungen im Rahmen von Finanzierungsvereinbarungen eines Gruppenmitglieds in einem Umfang und in einer Weise führen, die die finanzielle und operative Stabilität eines Gruppenmitglieds beeinträchtigt. | ||||||||||||||||||||||||||||
| Es werden keine zusätzlichen Sicherheiten oder Garantien verlangt, deren Bereitstellung mit unverhältnismäßig hohen Kosten verbunden wäre (einschließlich etwaiger Registrierungsgebühren, Notargebühren, Stempelabgaben oder sonstiger Steuern oder Abgaben oder ähnlicher Gebühren), die im Verhältnis zu dem Vorteil stehen, den die Sicherheitsstelle nach vernünftigem Ermessen den Kreditgebern einräumt. | |||||||||||||||||||||||||||||
|
Verwendung des Erlöses |
Soweit erforderlich, werden Beträge an die Stockach Aluminium GmbH weitergereicht („Stockach-Darlehen“) zur Rückzahlung des mit der Stockach-Grundschuld besicherten Darlehens. |
||||||||||||||||||||||||||||
|
Die verbleibenden Beträge werden an Ferralum zu den gleichen Bedingungen wie die New Money Schuldverschreibungen weiterverliehen („Ferralum On-Loan Facility“) und wie folgt verwendet: |
|||||||||||||||||||||||||||||
|
Ausreichung eines Darlehens im Betrag von bis zu EUR 2,0 Mio. an die Neue HoldCo („HoldCo-Darlehen“). |
|||||||||||||||||||||||||||||
| Der verbleibende Betrag wird verwendet zur Zahlung von angefallenen und gestundeten Transaktions- und Beratungskosten. | |||||||||||||||||||||||||||||
| Priorität und Rangfolge |
Die New Money Schuldverschreibungen sind erstrangig im Hinblick auf das Zahlungsrecht und im Hinblick auf die Verteilung von Erlösen aus einer Verwertung der gemeinsamen Sicherheiten mit der Anleihe I. | ||||||||||||||||||||||||||||
| Vorauszahlungen | Freiwillige vorzeitige Rückzahlung in voller Höhe oder teilweise zum Nennwert nach Wahl der Emittentin. | ||||||||||||||||||||||||||||
| Obligatorische Vorauszahlung innerhalb von 30 Tagen: | |||||||||||||||||||||||||||||
| • | nach einer Veräußerung aller oder im Wesentlichen aller Vermögenswerte der Gruppe; | ||||||||||||||||||||||||||||
| • | nach einer Rückzahlung des HoldCo-Darlehens; | ||||||||||||||||||||||||||||
| • | nach einer Rückzahlung des Stockach-Darlehens; | ||||||||||||||||||||||||||||
| • | auf einer 1-€-für-1-Basis in dem Umfang, in dem ein Mitglied der Gruppe Nettoerlöse aus Finanzierungstransaktionen (Fremd- und Eigenkapital) erhält (vgl. untenstehende Beschränkungen der Finanzverschuldung / Pfandrechte); | ||||||||||||||||||||||||||||
| • | in dem Umfang, in dem ein Gruppenmitglied Nettoerlöse aus einem Verkauf, einer Veräußerung oder einer Übertragung von Vermögenswerten mit einem Wert von mehr als EUR 1,0 Mio. erhält, soweit diese nicht im Rahmen der gewöhnlichen Geschäftstätigkeit erzielt werden oder wenn die Nettoerlöse innerhalb von drei (3) Monaten reinvestiert werden (vgl. die allgemeinen Beschränkungen unten); und | ||||||||||||||||||||||||||||
| • | aus Beträgen, die aus der Beteiligung an Italiana Coke S.R.L. erlöst werden (Dividenden, aufsteigende Darlehen usw.). | ||||||||||||||||||||||||||||
| Finanzielle Zusicherungen (Covenants) | Konsolidiertes bereinigtes EBITDA der Gruppe (ohne Italiana Coke), vierteljährlich getestet auf einer rollierenden Zwölfmonatsbasis, beginnend mit den Ergebnissen von Q1-2024 | ||||||||||||||||||||||||||||
|
|||||||||||||||||||||||||||||
| Für die ersten vier Covenant-Tests (d. h. einschließlich Q4-2024) werden die Ergebnisse aus dem Jahr 2023 außer Acht gelassen und stattdessen die Ergebnisse aus dem Jahr 2024 annualisiert. | |||||||||||||||||||||||||||||
| Der EBITDA-Test basiert auf dem zugrundeliegenden Fall und der Berechnungsmethodik des FTI Andersch IDW S6 Restrukturierungsgutachtens, um einen like-for-like Vergleich zu gewährleisten. | |||||||||||||||||||||||||||||
| Im Falle wesentlicher Änderungen der allgemeinen makroökonomischen Rahmenbedingungen (höhere Gewalt wie Katastrophen, Pandemien, Kriege, Embargos, regulatorische Maßnahmen, Schutzzölle, Unterbrechungen der Lieferkette usw.), die schwerwiegende Auswirkungen auf die Tätigkeit der Gruppe (Mitglieder) haben und nicht im Einflussbereich des Managements liegen, gilt eine Abweichung von den vereinbarten Finanzkennzahlen nicht als Ausfall. | |||||||||||||||||||||||||||||
| Die Gruppe muss auf konsolidierter Basis (ohne Italiana Coke) eine Mindestliquidität von EUR 2,5 Mio. aufrechterhalten, die auf der Grundlage der aktuellen Liquidität (Barmittel und Barmitteläquivalente, verfügbare Kreditlinien) in den ersten sechs Monaten monatlich und danach vierteljährlich getestet wird, beginnend in Q1-2024, mit einem Puffer von: | |||||||||||||||||||||||||||||
| • | EUR 2,0 Mio. für das Geschäftsjahr 2024 (d.h. effektive Höhe von EUR 0,5 Mio.); | ||||||||||||||||||||||||||||
| • | EUR 1,5 Mio. für das Geschäftsjahr 2025 (d.h. effektive Höhe von EUR 1,0 Mio.); und | ||||||||||||||||||||||||||||
| • | EUR 0,0 danach (d.h. effektive Höhe von EUR 2,5 Mio.). | ||||||||||||||||||||||||||||
| Allgemeine Vereinbarungen und Zusicherungen | Dazu gehören insbesondere, aber nicht ausschließlich die folgenden Punkte: | ||||||||||||||||||||||||||||
| Beschränkungen der finanziellen Verschuldung / Pfandrechte: | |||||||||||||||||||||||||||||
| • | Keine Aufnahme von Finanzschulden4 durch die Gruppe mit Ausnahme von Refinanzierungsschulden und nachrangigen Schulden, jeweils mit einer späteren Fälligkeit als die New Money Schuldverschreibungen; vorbehaltlich (i) eines zulässigen Baskets von EUR 8,0 Mio. für Betriebsmittellinien und/oder eine Erlaubten Aufstockung und (ii) eines zulässigen Baskets für Betriebsmittellinien, der sich aus (a) der positiven Differenz (falls vorhanden) zwischen dem Betrag von EUR 24,0 Mio. und der konsolidierten Finanzverschuldung gemäß IFRS ergibt. | ||||||||||||||||||||||||||||
| • | Bankfazilitäten im Rahmen zulässiger Baskets können frühere Fälligkeiten haben als die New Money Schuldverschreibungen und die Anleihe I. | ||||||||||||||||||||||||||||
| Es besteht die Möglichkeit, den Nominalbetrag bestehender Schuldtitel über die Kapazität der Baskets hinaus zu erhöhen, wenn und soweit (a) das Sicherheitspaket für die betreffenden Schuldtitel unverändert bleibt und (b) der Nettoerlös einer solchen Erhöhung für eine vollständige oder teilweise Rückzahlung der New Money Schuldverschreibung verwendet wird. | |||||||||||||||||||||||||||||
| • | Negative Pledge (Negativerklärung), wobei Sicherheiten für die Refinanzierung von Schulden auf einer „like-for-like“-Basis zulässig sind und der Nominalbetrag bestehender Schulden über die Kapazität des allgemeinen Baskets hinaus erhöht werden kann, wenn und soweit (a) das Sicherheitspaket für die entsprechenden Schulden gleich bleibt und (b) die Nettoerlöse einer solchen Erhöhung für eine freiwillige vollständige oder teilweise Rückzahlung der New Money Schuldverschreibungen verwendet werden. | ||||||||||||||||||||||||||||
| Beschränkungen für Ausschüttungen: | |||||||||||||||||||||||||||||
| • | Keine Dividenden, Zahlungen oder andere Ausschüttungen an Ferralum-Aktionäre oder Minderheitsaktionäre in der Gruppe (bar oder unbar), einschließlich Rückzahlung von Aktionärsdarlehen, vorausgesetzt, dass das marktübliche Gehalt für Management-Aktionäre nicht als Ausschüttung betrachtet wird. Vorbehaltlich administrativer Ausnahmeregelungen. | ||||||||||||||||||||||||||||
| • | Keine Aktienrückkäufe, keine Darlehen, keine Gebührenvereinbarungen mit Aktionären von Ferralum oder Minderheitsaktionären der Gruppe. | ||||||||||||||||||||||||||||
| • | Keine Investitionen in Minderheitsbeteiligungen. | ||||||||||||||||||||||||||||
| • | Keine Rückzahlung von nachrangigen Schuldverschreibungen, es sei denn, die New Money Schuldverschreibungen werden zuerst zurückgezahlt. | ||||||||||||||||||||||||||||
| Beschränkungen in Bezug auf Italiana Coke S.R.L.: | |||||||||||||||||||||||||||||
| • | Keine Unterstützung/Genehmigung usw. für eine endgültige oder bedingte Erhöhung des Aktienkapitals der Italiana Coke S.R.L. oder andere Kapitalmaßnahmen, die die Beteiligung der Gruppe an der Italiana Coke S.R.L. verwässern würden. | ||||||||||||||||||||||||||||
| • | Keine Veräußerung, Übertragung, Belastung oder sonstige Verfügung über die Anteile an Italiana Coke S.R.L. oder einer ihrer direkten oder indirekten Muttergesellschaften. | ||||||||||||||||||||||||||||
| Allgemeine Beschränkungen: | |||||||||||||||||||||||||||||
|
• |
Keine Transaktionen mit Cycorp und seinen verbundenen Unternehmen (jeweils eine „Cycorp-Related Party“), mit Unternehmen, an denen eine Cycorp-Related Party ein wirtschaftliches Interesse hat, und mit Personen, die für Rechnung oder auf Anweisung einer Cycorp-Related Party handeln, es sei denn, sie sind (a) in diesem Term Sheet vorgesehen oder (b) vom Board der Bond BidCo genehmigt, und bei einem Wert von mehr als EUR 1,0 Mio. vorbehaltlich einer Fairness Opinion eines unabhängigen Dritten; vorbehaltlich von De-minimis- und administrativen Ausnahmen. Ausgenommen sind Altlasten, bestehende Verträge (z.B. Mietvertrag für das Büro) und die umfassende Auflösung der ehemals gemeinsamen Infrastruktur (IT; Hardware, Software, Datentransfer zu MidCo 1). |
||||||||||||||||||||||||||||
|
• |
Keine Transaktionen mit ManagementCo, Anteilseignern von ManagementCo (jeweils eine „ManCo-Related Party“), Unternehmen, an denen eine ManCo-Related Party ein wirtschaftliches Interesse hat, und Personen, die auf Rechnung oder Anweisung einer ManCo-Related Party handeln, es sei denn, sie sind (a) in diesem Term Sheet vorgesehen oder (b) vom Board der Bond BidCo genehmigt, und wenn der Wert EUR 1,0 Mio. übersteigt, vorbehaltlich einer Fairness Opinion eines unabhängigen Dritten; vorbehaltlich De-minimis- und administrativer Ausnahmen und einer Ausnahmeregelung für die marktübliche Vergütung von Einzelpersonen in ihrer Funktion als Geschäftsführer. |
||||||||||||||||||||||||||||
| • | Kein Verkauf, keine Veräußerung oder Übertragung von Vermögenswerten mit einem Wert von mehr als EUR 1,0 Mio. (auf rollierender Basis der letzten zwölf Monate), außer im Rahmen der gewöhnlichen Geschäftstätigkeit aus triftigen geschäftlichen Gründen oder wenn die Nettoerlöse zur obligatorischen Rückzahlung verwendet oder innerhalb von vier (4) Monaten reinvestiert werden. Alle Veräußerungen von Vermögenswerten müssen (i) zu einem angemessenen Marktwert (bei einem Wert von mehr als EUR 1,0 Mio. vom Board der Bond BidCo festzulegen; bei einem Wert von mehr als EUR 5,0 Mio. durch ein unabhängiges Gutachten zu ermitteln) und (ii) zu mindestens 75% in bar bei Abschluss erfolgen. Vorbehaltlich De-minimis- und administrativer Ausnahmen. | ||||||||||||||||||||||||||||
| • | Keine Fusion, Spaltung, Liquidation, Auflösung, grenzüberschreitende Umwandlung oder Konsolidierung eines Schuldners, es sei denn, dies ist in diesem Term Sheet vorgesehen. | ||||||||||||||||||||||||||||
| Kündigungsgründe | Dazu gehören insbesondere, aber nicht ausschließlich die folgenden Punkte: | ||||||||||||||||||||||||||||
| • | Nichtzahlung (3 Arbeitstage Nachfrist; 5 Arbeitstage bei technischen Fehlern) | ||||||||||||||||||||||||||||
| • | Verstöße gegen andere Verpflichtungen aus den Bedingungen der New Money Schuldverschreibungen (30-tägige Heilungsfrist) | ||||||||||||||||||||||||||||
| • | Falsche Angaben (30 Tage Abhilfefrist) | ||||||||||||||||||||||||||||
| • | Cross-Default, Urteilsverzug (EUR 2,0 Mio. de minimis); zur Vermeidung von Zweifeln stellt die Reduzierung oder Beendigung bestehender Finanzierungs- oder Kreditversicherungsvereinbarungen als solche keinen relevanten Verzug dar | ||||||||||||||||||||||||||||
| • | Wesentliche Verschlechterung der finanziellen Situation eines Verpflichteten | ||||||||||||||||||||||||||||
| • | Wesentliche nachteilige Auswirkungen | ||||||||||||||||||||||||||||
| • | Keine Bestellung eines M&A-Beraters oder Einleitung eines Verkaufsprozesses für BAGR, Stockach und Steelcom bis zum 1. Mai 2026 | ||||||||||||||||||||||||||||
| Bei einer Fälligkeit sind die New Money Schuldverschreibungen zum Nennwert zuzüglich aufgelaufener Zinsen zurückzuzahlen. | |||||||||||||||||||||||||||||
| Kontrollwechsel | Rückverkaufsrecht (für jeden Inhaber einzeln) zu 102,0 %. | ||||||||||||||||||||||||||||
| Zu definieren als (i) Erwerb von mehr als 50% der stimmberechtigten Aktien der Gruppe durch eine Person, die nicht zu den bestehenden Aktionären oder der Bond HoldCo gehört, und (ii) Bond HoldCo hält nicht mehr mindestens 49 % der Anteile an Ferralum und/oder Ferralum hält nicht mehr (indirekt) 89,9 % der Anteile an BAGR Berliner Aluminiumwerke GmbH und Stockach Aluminium GmbH. | |||||||||||||||||||||||||||||
| Reporting | (a) bis einschließlich März 2024 monatlich (konsolidiert oder unkonsolidiert), danach quartalsweise (konsolidiert) ungeprüft (innerhalb von 45 Tagen nach Monatsende/60 Tagen nach Quartalsende) und (b) jährlich geprüft (innerhalb von 120 Tagen nach Geschäftsjahresende) IFRS-konforme Finanzberichterstattung; das monatliche Reporting-Paket muss Bilanzen, Gewinn- und Verlustrechnungen auf unkonsolidierter Basis enthalten; das vierteljährliche Paket muss Bilanzen, Gewinn- und Verlustrechnungen, Cash-Flow-Rechnungen jeweils auf konsolidierter Basis sowie Volumina und die Aufteilung der Full-Service- vs. Tolling-Einnahmen für die Aluminiumproduktionsstätten enthalten. | ||||||||||||||||||||||||||||
| Die Berichterstattung muss in englischer Sprache erfolgen und eine Diskussion der Jahres- und Halbjahresergebnisse im Stil einer MD&A beinhalten. | |||||||||||||||||||||||||||||
| Listing | Die Emittentin ist verpflichtet, einen Antrag auf Zulassung der New Money Schuldverschreibung zur amtlichen Notierung an einer Börse oder an einem anderen geregelten Markt zu stellen, der (i) ordnungsgemäß funktioniert, (ii) anerkannt und für das Publikum offen ist und (iii) für eine Befreiung von der im Vereinigten Königreich auf Kuponzahlungen anwendbaren Quellensteuer in Höhe von 20 % in Betracht kommt, und wird eine solche Zulassung innerhalb eines (1) Jahres nach der Emission erreichen. | ||||||||||||||||||||||||||||
| Anwendbares Recht | Englisches Recht | ||||||||||||||||||||||||||||
1 Soweit rechtlich nach den bisherigen Vereinbarungen mit Finanzierungspartnern zulässig.
2 Fn. 1 gilt hier ebenfalls.
3 Fn. 1 gilt hier ebenfalls.
4 Es wird davon ausgegangen, dass neue Factoring-, Leasing- oder Handelsfinanzierungslinien (einschließlich Linien, die verloren gegangene Linien ersetzen, wobei ein solcher Ersatz gruppenweit zulässig ist) nicht unter diese Bestimmung fallen.
| Bedingungen der Ferralum-Anleihe (Anleihe I) | ||
| Emittentin | Ferralum Metals Group S.A. | |
| Garanten | Neue INDI Sub (nachrangig gegenüber den New Money Schuldverschreibungen) | |
| Gemeinsamer Vertreter | DMR | |
| Security Agent | [●] | |
| Zahlstelle | [●] | |
| Nennbetrag | EUR 66.000.000 | |
| Stückelung | EUR [1,00] | |
| Fälligkeit | 30. Dezember 2026 | |
| Kupon | 10,0 % p.a. PIK-Zins (kapitalisierte Zinsen). | |
| Verzugszinsen 2,0 % p.a. über dem Satz, der sonst zu zahlen gewesen wäre. | ||
| Die Zinsen werden vierteljährlich nachträglich am 30. März, 30. Juni, 30. September und 30. Dezember eines jeden Jahres kapitalisiert, beginnend mit dem ersten Quartalsende nach dem Datum des Inkrafttretens der Transaktion. | ||
| Sicherheiten | Die New Money Sicherheiten und die Zusätzlichen New Money Sicherheiten, im Rang nach den New Money Schuldverschreibungen. Es gelten dieselben Beschränkungen wie bei den New Money Sicherheiten. | |
| Vorzeitige Rückzahlung | Freiwillige vorzeitige Rückzahlung zum Nennwert nach Wahl der Emittentin, nachdem die New Money Schuldverschreibungen vollständig zurückgezahlt oder refinanziert worden sind. | |
| Obligatorische vorzeitige Rückzahlung innerhalb von 30 Tagen: Wenn sowohl (i) die New Money Schuldverschreibungen vollständig zurückgezahlt oder refinanziert wurden, als auch (ii): | ||
| • | nach einer Veräußerung aller oder im Wesentlichen aller Vermögenswerte der Gruppe; | |
| • | in dem Umfang, in dem ein Mitglied der Gruppe Nettoerlöse aus Finanzierungstransaktionen (Fremd- und Eigenkapital) erhält (vgl. Beschränkungen der Finanzverschuldung / Pfandrechte); | |
| • | in dem Maße, in dem ein Gruppenmitglied Nettoerlöse aus einem Verkauf, einer Veräußerung oder einer Übertragung von Vermögenswerten mit einem Wert von mehr als EUR 1,0 Mio. erhält, die nicht im Rahmen der gewöhnlichen Geschäftstätigkeit erzielt werden, oder wenn die Nettoerlöse innerhalb von vier (4) Monaten reinvestiert werden (vgl. die allgemeinen Beschränkungen); und | |
| • | aus Beträgen, die von der Beteiligung an Italiana Coke S.R.L. erlöst werden (Dividenden, aufsteigende Darlehen usw.). | |
| Allgemeine Vereinbarungen und Zusicherungen | Entspricht den Bedingungen der New Money Schuldverschreibung | |
| Financial Covenants | Entspricht den Bedingungen der New Money Schuldverschreibung | |
| Kontrollwechsel | Entspricht den Bedingungen der New Money Schuldverschreibung | |
| Kündigungsgründe | Entspricht den Bedingungen der New Money Schuldverschreibung | |
| Listing | Frankfurter Wertpapierbörse (Open Market). | |
| Anwendbares Recht | Deutsches Recht. | |
| Bedingungen der New HoldCo Anleihe (Anleihe II) | ||
| Emittentin | New HoldCo | |
| Garanten | Keine | |
| Gemeinsamer Vertreter | CMC | |
| Security Agent | [●] | |
| Zahlstelle | [●] | |
| Nennbetrag | EUR 100,000,000 | |
| Stückelung | EUR [1,00] | |
| Fälligkeit | Zum frühesten der folgenden Zeitpunkte: | |
| • | 30. Dezember 2026; | |
| • | das SBG Exit-Datum (wie unten definiert); und | |
| • | das MidCo 3 Exit-Datum (wie unten definiert). | |
|
„SBG Exit-Datum” bezeichnet das Datum, an dem (A) der Verkauf (der „SBG-Verkauf“) (x) der Mehrheit der von SBG Bauxite and Alumina S.A. („SBG Luxembourg”) gehaltenen Aktien an Société des Bauxites de Guinée S.A. („SBG Guinea„) oder (y) alle von New HoldCo gehaltenen Anteile an SBG Luxembourg vollzogen wird und (B) New HoldCo den Earn-Out („SBG Earn-Out“) gemäß der Gesellschaftervereinbarung vom 21. Juli 2023 zwischen ursprünglich Steelcorp Industries S.à r.l. und Kouroussa Minerais S.A. in Bezug auf SBG Luxembourg – „SBG Lux SHA“) erhalten hat in Übereinstimmung mit den Bedingungen des SBG Lux SHA (wobei „Verkauf” jede Form der Veräußerung gegen Entgelt, einschließlich eines Börsengangs, einschließt und „vollzogen“ den Erhalt der letzten Tranche (falls zutreffend) des Verkaufspreises bedeutet). |
||
|
„MidCo 3 Exit-Datum“ bezeichnet das Datum, an dem der Verkauf (der „MidCo 3-Verkauf“) aller von der Gruppe gehaltenen Anteile an Tennant Metals Group S.à r.l. und deren Tochtergesellschaften und Taressa Mining Logistic S.à r.l. vollzogen wird (wobei der Begriff „Verkauf” jede Form der Veräußerung gegen Entgelt, einschließlich eines Börsengangs, einschließt und „vollzogen” den Erhalt der letzten Tranche (falls zutreffend) des Verkaufspreises bezeichnet). |
||
| Kupon | 10,0 % p.a. PIK, zu kapitalisieren am letzten Geschäftstag eines jeden Monats. Danach wird jeder kapitalisierte Zinsbetrag als Kapitalbetrag verzinst. | |
| Automatische Freigabe | Nach Abschluss des SBG-Exits und des MidCo 3-Exits (und, um Zweifel auszuschließen, nach Verwendung der jeweiligen Erlöse gemäß den Anleihebedingungen der Anleihe II) werden alle verbleibenden ausstehenden Verpflichtungen der Emittentin aus der Anleihe II und den Sicherheitsdokumenten (falls vorhanden) freigegeben, es sei denn, der Gemeinsame Vertreter erhebt innerhalb von 30 Geschäftstagen nach schriftlicher Mitteilung durch die Emittentin einen Einwand. | |
| Limited Recourse | Alle Zahlungen der Emittentin unter der Anleihe II und den Sicherheitsdokumenten erfolgen nur aus und in Höhe der Beträge, die sie aus den Sicherheiten und den sonstigen Vermögenswerten der Emittentin erlöst werden können. | |
| Sicherheiten | 100 % der Anteile des Emittenten im ersten Rang. | |
| Jedwede Ansprüche, die aus dem SBG-Verkauf sowie dem MidCo 3-Verkauf resultieren. | ||
| Bankkonten der Emittentin. | ||
| Vorzeitige Rückzahlung | Freiwillige vorzeitige Rückzahlung zum Nennwert nach Wahl der Emittentin. | |
| Obligatorische Vorauszahlung: | ||
| • | aus den Erträgen des SBG Earn-Outs; | |
| • | nach einer Veräußerung aller oder im Wesentlichen aller Vermögenswerte der Gruppe; | |
| • | aus den Nettoerlösen, die der Emittent aus den Beteiligungen an den Tochtergesellschaften erlöst (Verkaufserlöse, Dividendenausschüttungen, aufsteigende Darlehen usw.), vorbehaltlich De-minimis- und administrativer Ausnahmen; | |
| • | in dem Maße, in dem ein Mitglied der Gruppe Nettoerlöse aus Finanzierungstransaktionen (Fremd- und Eigenkapital) erhält (vgl. nachstehende Beschränkungen der Finanzverschuldung / Pfandrechte); und | |
| • | in dem Maße, in dem ein Mitglied der Gruppe Nettoerlöse aus einem Verkauf, einer Veräußerung oder einer Übertragung von Vermögenswerten im Wert von mehr als EUR 0,5 Mio. erhält, mit Ausnahme von Erlösen, die innerhalb von drei (3) Monaten reinvestiert werden (vgl. allgemeine Einschränkungen unten). | |
| Allgemeine Vereinbarungen und Zusicherungen | Dazu gehören insbesondere, aber nicht ausschließlich die folgenden Punkte: | |
| Beschränkungen der finanziellen Verschuldung / Pfandrechte: | ||
| • | Keine Aufnahme zusätzlicher Finanzschulden (außer den Anleihen II) durch die Emittentin. Vorbehaltlich De-minimis- und administrativer Ausnahmeregelungen. | |
| • | Keine Aufnahme von Finanzschulden durch eine Tochtergesellschaft der Emittentin mit Ausnahme von Refinanzierungsschulden und nachrangigen Schulden, die jeweils eine spätere Fälligkeit als die Schuldverschreibungen der Anleihe II haben. Refinanzierungen sind nur auf einer „like-for-like“-Basis zulässig, wobei der Nominalbetrag bestehender Schulden erhöht werden kann, wenn und soweit (a) das Sicherheitspaket für die betreffenden Schulden gleich bleibt und (b) die Nettoerlöse aus einer solchen Erhöhung der Emittentin zufließen. Vorbehaltlich De-minimis- und administrativer Ausnahmeregelungen. | |
| • | Negatives Pfandrecht für die Emittentin und ihre Tochtergesellschaften, wobei die Sicherheiten für die Refinanzierung von Schulden auf einer „like-for-like“-Basis zulässig sind und der Nominalbetrag bestehender Schulden erhöht werden kann, wenn und soweit (a) das Sicherheitspaket für die betreffenden Schulden gleich bleibt und (b) die Nettoerlöse aus einer solchen Erhöhung der Emittentin zufließen. Vorbehaltlich De-minimis- und administrativer Ausnahmeregelungen. | |
| Beschränkungen für Ausschüttungen: | ||
| • | Keine Dividenden, Zahlungen oder sonstige Ausschüttungen an Aktionäre (einschließlich direkter/indirekter Beteiligungsgesellschaften) der Emittentin (bar oder unbar), einschließlich der Rückzahlung von Gesellschafterdarlehen; | |
| • | Keine Aktienrückkäufe, keine Darlehen an Aktionäre (einschließlich direkter/indirekter Holdinggesellschaften) des Emittenten; | |
| • | Vorbehaltlich De-minimis- und administrativer Ausnahmeregelungen. | |
| Allgemeine Beschränkungen: | ||
|
• |
Keine Transaktionen mit Cycorp und seinen verbundenen Unternehmen (jeweils eine „Cycorp-Related Party„), mit Unternehmen, an denen eine Cycorp-Related Party ein wirtschaftliches Interesse hat (mit Ausnahme von Mitgliedern der Gruppe), und mit Personen, die auf Rechnung oder Anweisung einer Cycorp-Related Party handeln, es sei denn, der Gemeinsame Vertreter hat dem zugestimmt, und wenn der Wert EUR 2,0 Mio. übersteigt, muss eine Fairness-Opinion eines unabhängigen Dritten eingeholt werden; vorbehaltlich von De-minimis- und administrativen Ausnahmen. |
|
|
• |
Keine Transaktionen mit ManagementCo, Anteilseignern von ManagementCo (jeweils eine „ManCo-Related Party„), Unternehmen, an denen eine ManCo-Related Party ein wirtschaftliches Interesse hat (mit Ausnahme von MidCo 1), und Personen, die auf Rechnung oder Anweisung einer ManCo-Related Party handeln, es sei denn, sie sind (a) in diesem Term Sheet vorgesehen oder (b) vom Gemeinsamen Vertreter genehmigt, und wenn der Wert EUR 2,0 Mio. übersteigt, vorbehaltlich einer Fairness Opinion eines unabhängigen Dritten; vorbehaltlich von De-minimis- und administrativen Ausnahmen. |
|
| • | Kein Verkauf, keine Veräußerung oder Übertragung von Vermögenswerten mit einem Wert von mehr als EUR 0,5 Mio., es sei denn, dies geschieht im Rahmen der gewöhnlichen Geschäftstätigkeit aus triftigen geschäftlichen Gründen oder wenn der Nettoerlös zur obligatorischen Rückzahlung verwendet oder innerhalb von drei (3) Monaten reinvestiert wird. Alle Veräußerungen von Vermögenswerten müssen (i) zu einem angemessenen Marktwert erfolgen (bei einem Wert von mehr als EUR 1,0 Mio. ermittelt durch den Gemeinsamen Vertreter; bei einem Wert von mehr als EUR 5,0 Mio. durch ein unabhängiges Gutachten) und, sofern mit dem Gemeinsamen Vertreter nichts anderes vereinbart wurde, (ii) zu mindestens 75 % in bar bei Abschluss ausgezahlt werden. Vorbehaltlich De-minimis- und administrativer Ausnahmeregelungen. | |
| • | Keine Fusion, Aufspaltung, Abwicklung, Auflösung, grenzüberschreitende Umwandlung oder Konsolidierung eines Schuldners, die nicht in diesem Term Sheet vorgesehen ist. | |
| Kontrollwechsel | Rückverkaufsrecht (für jeden Inhaber einzeln) zu 102,0 % des von Zeit zu Zeit ausstehenden Kapitalbetrags. | |
| Zu definieren als (i) Erwerb von mehr als 50% der stimmberechtigten Aktien der Gruppe (oder anderweitiger direkter oder indirekter Erwerb der Kontrolle) durch eine Person (oder gemeinsam handelnde Personen) außer den bestehenden Aktionären oder der Bond HoldCo, (ii) der Verkauf aller oder im Wesentlichen aller Vermögenswerte der Gruppe (außer an die Bond HoldCo). | ||
| Kündigungsgründe | Dasselbe wie bei der Anleihe I, außer: | |
| Keine Bestellung eines M&A-Beraters oder Einleitung eines Verkaufsprozesses für (1) Taressa Mining Logistic S.à r.l. bis zum 31. Dezember 2023 und (2) Tennant Metals bis zum 31. Dezember 2023. | ||
| Reporting | Ungeprüfte Quartalsabschlüsse (innerhalb von 45 Tagen nach Quartalsende) und geprüfte Jahresabschlüsse (innerhalb von 120 Tagen nach Geschäftsjahresende), die den IFRS entsprechen. | |
| Die Berichterstattung erfolgt in englischer Sprache und umfasst auch (a) eine qualitative und quantitative Beschreibung der finanziellen und operativen Leistung von SBG Lux und SBG Guinea (einschließlich wichtiger Posten der Gewinn- und Verlustrechnung wie Einnahmen (Preis und Menge), Kostenstruktur (pro Tonne), Steuern und Nettogewinn; wichtige Cashflow-Posten wie Betriebskapitalbewegungen und Investitionen; wichtige Bilanzdaten wie Lagerbestände, PPE usw.)), (b) eine Aktualisierung des Status der Bankdarlehen und des Dialogs mit den Banken, (c) den Status und die Aussichten des M&A-Prozesses von SBG und (d) alle anderen wesentlichen Informationen, die für die Aktualisierung der Investoren über den Status der Mine und der Erträge relevant sind. | ||
| Listing | Frankfurter Wertpapierbörse (Open Market). | |
| Anwendbares Recht | Deutsches Recht. | |
| Bedingungen der New HoldCo Anleihe (Anleihe III) | |
| Emittentin | New HoldCo |
| Garanten | Die Gesellschaft, wobei der Rückgriff auf die Garantie auf Beträge beschränkt ist, die aus den Vermögenswerten der Gesellschaft erlöst werden können. |
| Gemeinsamer Vertreter | CMC |
| Limited Recourse | Alle Zahlungen der Emittentin unter der Anleihe III und den Sicherheitsdokumenten erfolgen nur aus und in Höhe der Beträge, die sie aus den Sicherheiten und den sonstigen Vermögenswerten der Emittentin erlöst werden können. |
| Gesamtnennbetrag | ca. EUR 235.000.0005 |
| Stückelung | EUR [1,00] |
| Fälligkeit | 30. Dezember 2027 |
| Kupon | Entspricht Anleihe I |
| Sicherheiten | 100% der Anteile an der Garantin im erstem Rang. Wie die Anleihe II, nachrangig zu den Anleihen II. |
| Vorzeitige Rückzahlung | Freiwillige vorzeitige Rückzahlung zum Nennwert nach Wahl der Emittentin. Obligatorische vorzeitige Rückzahlung: Nachdem die Anleihe II vollständig zurückgezahlt oder refinanziert wurde: Entspricht Anleihe II. |
| Allgemeine Vereinbarungen und Zusicherungen | Entspricht Anleihe II |
| Kontrollwechsel | Entspricht Anleihe II |
| Kündigungsgründe | Entspricht Anleihe II |
| Listing | Frankfurter Wertpapierbörse (Open Market). |
| Anwendbares Recht | Deutsches Recht. |
5 Umfasst den verbleibenden Kapitalbetrag der 2023er und 2026er Anleihen, zuzüglich aufgelaufenen Zinsen.




Kommentar hinterlassen